近年、エンタープライズネットワーキングは大きく変化しています。アプリケーションはクラウドへ移行し、ユーザーは場所を問わず働くようになり、サイバー脅威はますます高度化・複雑化しています。SD-WANは企業の接続基盤を近代化するうえで重要な役割を果たしてきましたが、クラウドファーストかつセキュリティ主導の現在の環境に単独で対応することは、当初から想定されていませんでした。
この変化により、ネットワークとセキュリティを単一のクラウド提供型モデルに統合するSASE(Secure Access Service Edge)への移行が加速しています。その結果、多くの企業がスタンドアロンのSD-WANから、SD-WANとSASEを統合したソリューションへと進化しています。
なぜスタンドアロンSD-WANでは不十分なのか
SD-WANは、高価なMPLS回線をインテリジェントでソフトウェア主導の接続に置き換えることで、WANアーキテクチャを変革しました。アプリケーション認識型ルーティング、集中管理、ブロードバンド回線の効率的な活用を可能にしました。
しかし、企業の要件はさらに進化しています。
現在の主な課題:
- SaaSおよびクラウドアプリケーションへの高い依存度
- 急速に拡大するリモート/ハイブリッドワーク
- 拠点やエッジにおけるセキュリティリスクの増大
- 複数のポイントソリューションから成る複雑なセキュリティ構造
多くの環境では、SD-WANは依然として外部ファイアウォール、セキュアWebゲートウェイ、VPNに依存しており、アーキテクチャの分断や運用負荷の増大を招いています。さらに、セキュリティ検査のためにトラフィックをデータセンターへバックホールするケースが多く、遅延の増加やアプリケーション性能の低下につながっています。こうした課題を解決する鍵となるのがSASEです。
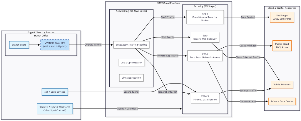
SASEを理解する:エッジにおけるネットワークとセキュリティの統合
SASEは、WAN接続とセキュリティサービスを統合するクラウドネイティブなフレームワークです。ネットワークとセキュリティを別々のレイヤーとして扱うのではなく、両者を統合し、クラウドエッジから提供します。
一般的なSASEアーキテクチャには、以下が含まれます:
- インテリジェントなトラフィックルーティングを実現するSD-WAN
- セキュアWebゲートウェイ(SWG)
- クラウド アクセス セキュリティ ブローカー(CASB)
- ゼロ トラスト ネットワーク アクセス(ZTNA)
- サービスとしてのファイアウォール(FWaaS)
これらすべてのサービスは、ユーザーやアプリケーションの近くに配置された、グローバルに分散されたクラウドのポイント・オブ・プレゼンス(PoP)を通じて提供されます。

SD-WANからSASEへの移行を促進する主要トレンド
- クラウドおよびSaaS中心のエンタープライズ環境
現在の企業は、集中型データセンターではなく、インターネット経由で直接アプリケーションにアクセスするようになっています。SASEは、非効率なバックホールを回避しながら、SaaSやクラウドワークロードへの安全で直接的なアクセスを可能にします。
2. リモートワーク/ハイブリッドワークの常態化
従来のWANモデルは拠点(ブランチ)中心でしたが、SASEはユーザー中心のアプローチを採用しています。場所を問わず、ユーザーのID、デバイスの状態、コンテキストに基づいた安全なアクセスを提供します。
3. ゼロトラストセキュリティの導入拡大
企業は、境界型セキュリティから脱却しつつあります。SASEはゼロトラストの原則をサポートし、継続的な検証と最小権限アクセスを実現します。
4. シンプルさとスケーラビリティへのニーズ
複数のセキュリティアプライアンスやライセンスの管理は複雑です。SASEは、ポリシー主導でクラウド管理型のセキュリティとネットワーキングを提供することで、運用を大幅に簡素化します。
SASEのビジネスおよび技術的メリット
統合アーキテクチャ
SASEは、WANとセキュリティを単一のプラットフォームに統合することで、システムの複雑さを低減します。これにより、可視性の向上、管理の簡素化、トラブルシューティングの迅速化が実現します。
アプリケーションパフォーマンスの向上
ユーザーに近い場所でセキュリティを適用することで、SASEは遅延を低減し、クラウドおよびSaaSアプリケーションのパフォーマンスを向上させます。
どこでも一貫したセキュリティ
支社、リモートユーザー、クラウド環境全体にわたり、セキュリティポリシーを統一的に適用できるため、コンプライアンスが向上し、リスクを低減します。
スケーラブルで将来対応型
SASEは、追加のハードウェアを導入することなく、新しい拠点、ユーザー、サービスを迅速に拡張できる柔軟性を提供します。
総所有コスト(TCO)の削減
ネットワークとセキュリティソリューションを統合することで、ハードウェア、ライセンス、運用にかかるコストを大幅に削減できます。
SASEの基盤としてのSD-WAN
SASEへの移行が進む中でも、SD-WANは依然としてSASEアーキテクチャの重要な構成要素であり続けています。SD-WANは、以下の機能を提供します。
- インテリジェントなトラフィック制御
- 回線のアグリゲーションおよび最適化
- QoS(サービス品質)の適用
- アプリケーション挙動の可視化
最新のSASEソリューションは、柔軟性と拡張性を実現するため、x86ベースのアーキテクチャを採用した高性能なSD-WAN CPEプラットフォームをエッジに配置することを前提としています。
結論
VVDNのSASEソリューションは、高性能なSD-WAN CPEハードウェアと、SASE対応のエッジアーキテクチャを組み合わせることで、ネットワークとセキュリティを統合したサービスを実現します。VVDNは、ファイアウォール、セキュアWebゲートウェイ、ゼロトラストアクセスといった仮想化セキュリティ機能をホスト可能なSASE対応エッジプラットフォームを設計・開発し、エコシステムパートナーが提供するクラウド型SASEフレームワークとシームレスに連携します。
ハードウェアアクセラレーション、マルチギガビットのスループット、ソフトウェアでアップグレード可能な設計により、VVDNはOEMやサービスプロバイダーが、安全にスケールし、企業要件の変化に合わせて進化可能なSASE対応WANソリューションを展開できるよう支援します。





